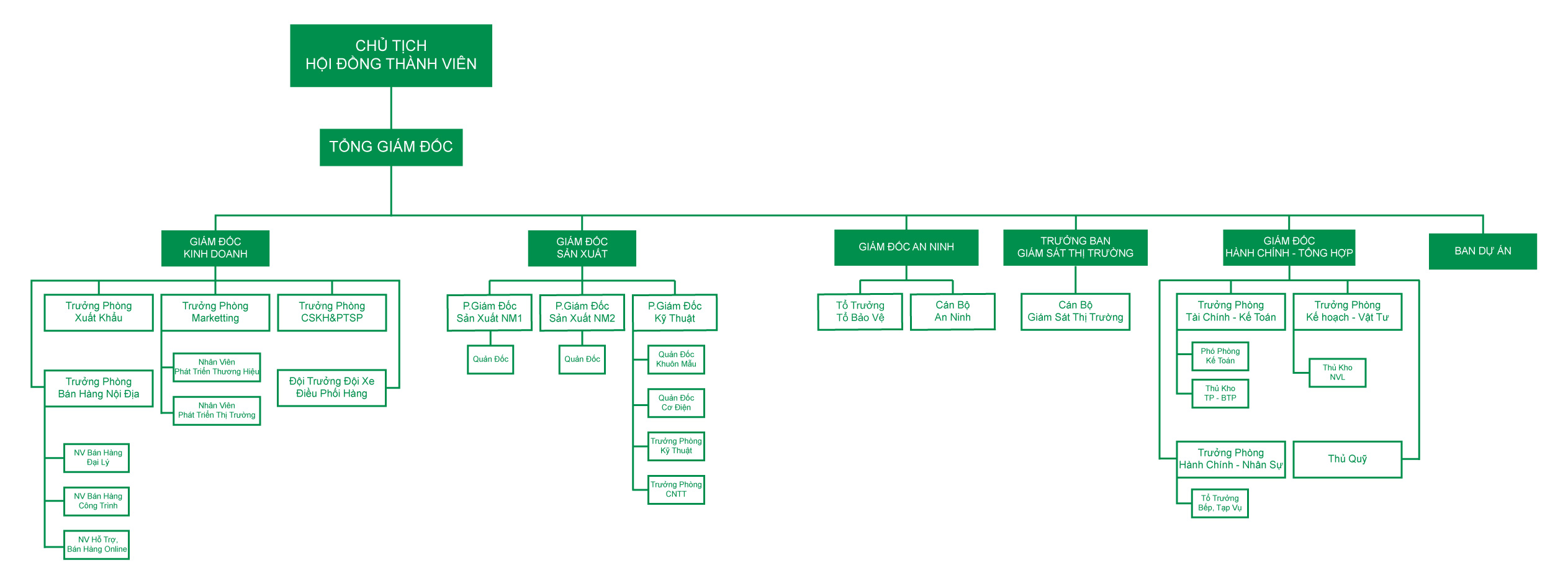
Sơ đồ tổ chức công ty
TNHH KHóa Huy Hoàng
-
Chủ tịch hội đồng thành viên
-
Tổng giám đốc
-
Giám đốc kinh doanh
-
Trưởng phòng Bán hàng Nội địa
-
Phó phòng bán hàng đại lý
-
Nhân viên
-
Nhân viên
-
Phó phòng bán hàng công trình
-
Nhân viên
-
Nhân viên
-
Nhân viên bán hàng Online
-
Phó phòng bán hàng đại lý
-
Trưởng phòng bán hàng Xuất khẩu
-
Nhân viên
-
Nhân viên
-
Trưởng phòng hỗ trợ bán hàng
-
Nhân viên
-
Nhân viên
-
Trưởng phòng Marketing
-
Nhân viên phát triển thương hiệu
-
Nhân viên phát triển thị trường
-
Nhân viên phát triển thương hiệu
-
Trưởng phòng vận chuyển
-
Nhân viên
-
Nhân viên
-
Trưởng ban giám sát thị trường
-
Cán bộ giám sát thị trường
-
Cán bộ giám sát thị trường
-
Trưởng phòng Bán hàng Nội địa
-
Giám đốc sản xuất
-
Phó Giám đốc Sản xuất Nhà máy 1
-
Quản đốc
-
Công nhân
-
Công nhân
-
Quản đốc
-
Phó Giám đốc Sản xuất Nhà máy 2
-
Quản đốc
-
Công nhân
-
Công nhân
-
Quản đốc
-
Phó Giám đốc Kỹ Thuật
-
Trưởng phòng kỹ thuật thiết kế
-
Nhân viên
-
Nhân viên
-
Quản đốc phân xưởng khuôn mẫu
-
Nhân viên
-
Nhân viên
-
Trưởng phòng kỹ thuật cơ điện
-
Nhân viên
-
Nhân viên
-
Trưởng phòng kỹ thuật sản xuất
-
Nhân viên
-
Nhân viên
-
Trưởng phòng quản lý chất lượng
-
Nhân viên
-
Nhân viên
-
Trưởng phòng chăm sóc khách hàng và phát triển sản phẩm
-
Nhân viên
-
Nhân viên
-
Trưởng phòng hệ thống phụ trợ & xây dựng cơ bản
-
Nhân viên
-
Nhân viên
-
Trưởng phòng kỹ thuật thiết kế
-
Phó Giám đốc Sản xuất Nhà máy 1
-
Giám đốc hành chính - Tổng hợp
-
Trưởng phòng hành chính nhân sự
-
Nhân viên
-
Tổ trưởng tạp vụ
-
Nhân viên
-
Nhân viên
-
Bếp
-
Đơn vị cung cấp dịch vụ bếp
-
Đơn vị cung cấp dịch vụ bếp
-
Nhân viên
-
Trưởng phòng kế toán
-
Phó phòng kế toán
-
Nhân viên
-
Nhân viên
-
Thủ kho thành phẩm, bán thành phẩm
-
Nhân viên
-
Nhân viên
-
Phó phòng kế toán
-
Trưởng phòng kế hoạch vật tư
-
Nhân viên
-
Thủ kho vật tư
-
Nhân viên
-
Nhân viên
-
Nhân viên
-
Trưởng phòng Công nghệ thông tin
-
Nhân viên
-
Nhân viên
-
Trưởng phòng hành chính nhân sự
-
Ban ISO - 5S
-
Trưởng ban
-
Phó ban
-
Cán bộ kiêm nhiệm
-
Trưởng khối kinh doanh
-
Trưởng khối sản xuất
-
Trưởng khối hành chính tổng hợp
-
Trưởng khối kinh doanh
-
Cán bộ chuyên trách
-
Cán bộ kiểm soát
-
Bộ phận bảo vệ
-
Bộ phận bảo vệ
-
Cán bộ kiểm soát
-
Cán bộ kiêm nhiệm
-
Phó ban
-
Cán bộ kiêm nhiệm
-
Trưởng khối kinh doanh
-
Trưởng khối sản xuất
-
Trưởng khối hành chính tổng hợp
-
Trưởng khối kinh doanh
-
Cán bộ chuyên trách
-
Cán bộ kiểm soát
-
Bộ phận bảo vệ
-
Bộ phận bảo vệ
-
Cán bộ kiểm soát
-
Cán bộ kiêm nhiệm
-
Phó ban
-
Trưởng ban
-
Ban dự án
-
Dự án
-
Dự án
-
-

